炒股選股告知妳突破交易法學習突破交易法:1、向上突破重要壓力位,多單入場;(收盤跌回重要壓力位下方止損)2、突破階段性高點(并有一定幅度的盈利后),多單加倉;3、...
閱讀620次 / 收藏24次 / 評論5條 / 2020-01-13
神奇公式選股教妳一陽穿多線的買入及操作要點股價經過長期下跌和充分整理之后,均線系統的下跌斜率開始趨緩,并逐漸向一起靠攏,股價波幅日益收窄。在某一天,突然一根放量陽線...
閱讀500次 / 收藏18次 / 評論0條 / 2020-01-13
籌碼公式選股答疑外盤遠大于內盤加速買入形態這種情況儼然與上一小節所講的內容相反,外盤遠大于內盤的現象說明主動性買單要遠多于主動性賣單,本能上理應看多,但同樣要分情...
閱讀389次 / 收藏10次 / 評論0條 / 2020-01-13
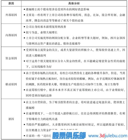
選股技巧解析利用漲幅排行尋找強勢股所謂可操作性的強勢股是指短線具有進-步上漲空間的個股,其出現在當天漲幅排名里,強勢特征自然表現無遺,另外還可觀察其放量特...
閱讀666次 / 收藏15次 / 評論0條 / 2020-01-13
選股器怎么用解疑波浪式推進黑馬形態一、認識波浪式推進黑馬形態波浪式推進黑馬形態是指股價在整個向上推進的過程中,經常會以上漲波和調整波相互交替的方式循...
閱讀643次 / 收藏10次 / 評論2條 / 2020-01-13
選股軟件.簡談“集合競價”選股技巧和操作注意事項集合競價的概念是每天早上9.15分開始到9.25分期間,是集合競價買賣時間,大家相互掛買賣單,最后9.25分時只成交一個價格一筆單子...
閱讀570次 / 收藏27次 / 評論6條 / 2020-01-13
超短線選股介紹螞蟻上樹形態買入螞蟻上樹”特征:股價經過長期的縮量下跌后,向右下方的30日和60日均線,相距很近或者基本走平。10日均線由下跌開始走平,股價踏上...
閱讀329次 / 收藏25次 / 評論2條 / 2020-01-13
徐小明選股介紹底部紅三兵買入法一、底部紅三兵買入法:紅三兵,是三根連續創新高的小陽線我們稱為“紅三兵”。這種K線組合出現時,后勢看漲的情況居多。紅三兵...
閱讀594次 / 收藏17次 / 評論5條 / 2020-01-13
月線選股技巧研究回檔短線買入法接下來由月線選股技巧來給你議回檔短線買入法(圖解月線選股技巧研究回檔短線買入法),有興趣的朋友來看下文。 回檔短線買入法...
閱讀314次 / 收藏19次 / 評論2條 / 2020-01-13
主升浪選股公式解惑回抽頸線買點形態選股戰法:回抽頸線買點形態一、什么是頸線(廣義)。所謂頸線故明思義就是制約股價上漲的瓶頸的位置。因此只是是制約股價上漲的...
閱讀413次 / 收藏20次 / 評論7條 / 2020-01-13
百日地量選股公式告訴你股票將要大漲的幾種股票形態圖一:平臺式小陰小陽后必有大陽此類圖形一般出現在底部啟動浪階段,或者是在上升趨中途休整期間,如果是在高位或頂部謹慎使用。...
閱讀652次 / 收藏21次 / 評論8條 / 2020-01-13
趨勢選股解析如何尋找底部特征的股票尋找底部特征從散戶角度來說,總想買在最低點,賣出最高點,以獲取最大的利潤。當然,在絕大部分時間里,都不可能做到這一點。不過,散...
閱讀454次 / 收藏23次 / 評論6條 / 2020-01-13
三線金叉選股公式敘述什么是價值選股價值選股的方法分享價值選股價值投資是為廣大散戶所普遍采用的一種方法。價值型選股方法試圖去尋找價值被低估的股票。然而,在等待市場認識股票...
閱讀392次 / 收藏10次 / 評論7條 / 2020-01-13
選股器怎么用跟你議如何使用“比價效應”選股短線選股的心理選股心理是短線投資者在對目標選擇時所產生的對股票價值進行心理預期的活動。培養良好的選股心理,要求投資者...
閱讀576次 / 收藏27次 / 評論3條 / 2020-01-13
周均線選股來論根據“量價三線法則”選擇突破股票當個股形成突破性走勢后,往往意味著股價已經打開上行空間,在阻力大幅度減少的情況下,比較容易出現強勁上升行情。買點是短線操...
閱讀584次 / 收藏23次 / 評論2條 / 2020-01-13
周線選股法談論在牛市和熊市中選股的技巧 分享牛市和熊市的選股技巧股市行情隨時在變動,短線投資者應學會如何在不同的市場中購買股票,利用各時期的特點,綜合分析、實踐操作...
閱讀428次 / 收藏19次 / 評論3條 / 2020-01-13
底選股公式聊聊從次新股中尋找潛力股次新股的優勢“次新股”在股市里一般是個相對的說法,比新股(近幾個交易周上市的股票)上市的時間要更早一些,但又比老股票(上市有三年以上時間...
閱讀279次 / 收藏19次 / 評論3條 / 2020-01-13
源碼選股熱議利用換手率來選擇強勢股利用換手率來選擇強勢股通常,換手率越高,證明參與的投資者越多。股市中70%的股票的日換手率在3%以下,因此3%就成為一種分界,具...
閱讀382次 / 收藏21次 / 評論8條 / 2020-01-12
形態選股公式探討如何尋找當日漲停的黑馬股如何尋找當日漲停的黑馬股(1)開盤便漲5%以上,交易半小時,外盤比內盤大4倍以上。委托比絕大多數時間為正數,股價線在大多數時間內...
閱讀440次 / 收藏18次 / 評論7條 / 2020-01-12
形態選股試述最實用的短線選股策略最實用的選股策略有以下幾點:一:要選股性活的,回避呆滯品種。一般來講,牛市里要選β系數高的品種,調整市選β系數低的品種。前者...
閱讀346次 / 收藏26次 / 評論8條 / 2020-01-12
回踩選股分享注重熱點板塊熱點板塊準確追漲的技巧注重熱點板塊熱點板塊準確追漲的技巧在大多數情況下,一輪連續上升的行情都是以板塊形式進行的,只有個別情況下是由于個股基本...
閱讀210次 / 收藏14次 / 評論8條 / 2020-01-12
短線 選股提醒你如何使用股票技術指標組合選股如何使用股票技術指標組合選股不同的指標有不同的選股方式,比如移動平均線與MACD側重于從趨勢的角度來選股,而KDJ則側重于從...
閱讀460次 / 收藏16次 / 評論5條 / 2020-01-12
上升通道選股公式評論如何在逆勢中選擇上漲的個股選擇逆勢上漲的個股,三金叉買入大盤調整,80%的個股都會跟著調整,但有些股票不但不會跟著大盤調整,甚至還會逆勢上漲,這些股票往...
閱讀365次 / 收藏10次 / 評論2條 / 2020-01-12
易選股簡評散戶選股實戰要領優先選題材股和小盤股散戶選股實戰要領,優先選題材股和小盤股散戶要想在實戰中挑好股,除了用心,還要掌握一些實戰的要領,也就是要掌握好莊股的特點。...
閱讀251次 / 收藏24次 / 評論0條 / 2020-01-12
超跌選股公式告知你漲幅榜排名的分析與運用選股漲幅榜排名的分析與運用選股股市中人一般都知道,進入漲幅榜的個股,最終演變成持續上漲的牛股的概率相對較大。從實戰層面看...
閱讀146次 / 收藏24次 / 評論0條 / 2020-01-12

炒股選股告知妳突破交易法學習
神奇公式選股教妳一陽穿多線的買入及操作要點
籌碼公式選股答疑外盤遠大于內盤加速買入形態
選股技巧解析利用漲幅排行尋找強勢股
選股器怎么用解疑波浪式推進黑馬形態
選股軟件.簡談“集合競價”選股技巧和操作注意事項
超短線選股介紹螞蟻上樹形態買入
徐小明選股介紹底部紅三兵買入法
月線選股技巧研究回檔短線買入法
主升浪選股公式解惑回抽頸線買點形態
百日地量選股公式告訴你股票將要大漲的幾種股票形態
趨勢選股解析如何尋找底部特征的股票
三線金叉選股公式敘述什么是價值選股價值選股的方法分享
選股器怎么用跟你議如何使用“比價效應”選股
周均線選股來論根據“量價三線法則”選擇突破股票
周線選股法談論在牛市和熊市中選股的技巧 分享
底選股公式聊聊從次新股中尋找潛力股次新股的優勢
源碼選股熱議利用換手率來選擇強勢股
形態選股公式探討如何尋找當日漲停的黑馬股
形態選股試述最實用的短線選股策略
回踩選股分享注重熱點板塊熱點板塊準確追漲的技巧
短線 選股提醒你如何使用股票技術指標組合選股
上升通道選股公式評論如何在逆勢中選擇上漲的個股
易選股簡評散戶選股實戰要領優先選題材股和小盤股
超跌選股公式告知你漲幅榜排名的分析與運用選股


