超跌選股公式告知你漲幅榜排名的分析與運用選股
發布時間:2020-01-12 19:20:09 瀏覽:105次 收藏:24次 評論:0條
漲幅榜排名的分析與運用選股接下來由超跌選股公式來講講漲幅榜排名的分析與運用選股,想具體了解的往下看吧。
漲幅榜排名的分析與運用選股:
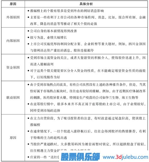
股市中人一般都知道, 進入漲幅榜的個股, 最終演變成持續上漲的牛股的概率相對較大。從實戰層面看, 個股登上漲幅榜大多是出于如下幾種原因, 如表1-4所示。

表1-4 個股登上漲幅榜原因一覽表
通過上表對個股進入漲幅榜的原因分析, 可以知道進入漲幅榜后的個股, 并不是每支都能保持強勢的, 真正能成為牛股的畢竟只是少數, 大多數個股不具有可操作性,也不能繼續保持原有的強勢。當然可以通過對漲幅榜的分析, 從漲幅榜中選牛股, 這樣往往能起到事半功倍的效果, 在具體操作時, 需要掌握以下投資技巧。
1.研判漲幅榜上個股得以迅速上漲的原因對于刺激股價迅速揚升的各種傳聞、消息、題材等原因, 要具體情況具體對待。在大多數情況下, 受消息影響而上漲的個股, 由于缺乏必要的主力資金建倉的過程,往往持續性不夠, 缺乏必要的可操作性和必要的獲利空間。而且, 主力資金在出貨階段中, 常常會用利好消息來吸引投資者買盤, 從而達到順利出貨的目的。因此, 對于單純受消息影響而進入漲幅榜的個股, 投資者介入時要謹慎選擇。
2.研判漲幅榜上個股是否屬于當前熱點研判漲幅榜上個股是否屬于當前熱點的, 可以通過以下兩種方法來進行研判。
(1)股票是否屬于已經熱門的板塊也就是看該股是否屬于市場已經熱門的板塊, 例如, 近期市場中熱門的當屬新能源股、上海本地股、有色股等, 如果該股屬于熱門板塊中的一員, 這就表明該股的上漲符合市場熱點的潮流, 投資者可以積極關注, 這種方法比較明顯, 而且容易判別。
(2)看漲幅榜上, 有沒有與該股同屬于一個板塊的個股有時候, 市場中會崛起新的市場熱點, 并和以前的熱點截然不同。這時, 投資者需要觀察漲幅榜中與該股屬于同一個板塊的個股有多少, 如果在漲幅前30名中有多支股票是同一板塊的個股, 那就表示該股屬于市場中新崛起的熱點, 投資者也可以重點關注。
至于同一板塊具體需要多少支名列漲幅榜的股票才能算是新崛起的熱門板塊, 還需要根據其板塊容量來確定。有的板塊容量較大, 可以適當提高標準, 但有的板塊容量較小, 如糖類板塊、玻璃板塊等, 其本身的板塊個股數量就比較少, 這時投資者就不能生搬硬套了。

3.研判漲幅榜上個股是否曾經有過量能積聚過程股市中資金的運動決定了個股行情的本質, 資金的有效介入是推動股價上升的原動力, 漲幅榜上的個股在未來時期是否能繼續保持強勢, 在很大程度上與之前的資金介入狀況有緊密的聯系。
例如超跌選股公式告知你漲幅榜排名的分析與運用選股, 科技股板塊于2008年年初開始就已經躍躍欲試, 因為, 該板塊比市場整體趨勢提前一年進入熊市的, 調整周期漫長, 股價跌幅較深, 有些個股早已低于當初的啟動價, 從投資價值的角度分析, 并不弱于藍籌股板塊。
但是,科技股的市場表現遠遠弱于藍籌股, 類似曇花一現的反彈行情在最近已經出現過多次,每一次科技股稍有反彈, 都有市場人士認為科技股將東山再起了, 可是, 每次科技股行情都僅僅是反彈一下就又歸于沉寂。
那么, 是什么原因導致“物聯股(物聯

對于符合上述三種條件的個股, 投資者宜重點關注, 擇機買入, 往往會有不菲的收益。另外, 投資者對當日漲幅排名表進行分析時, 還要注意如下幾點:

(1)在該表中有多支股票同屬一個板塊概念, 說明該板塊概念已成為短期市場的熱點, 投資者應該注意其中成交量能較大的個股、漲幅不大的個股以及次新品種。
(2)沒有明顯基本面原因而經常出現在該排行榜上的個股屬于長莊股, 可以中長線反復注意跟蹤, 配合其他指標注意其套利機會。
(3)因基本面情況出現在該排行榜的個股需要分析其題材的有效時間。
(4)前期經常放量的個股, 一旦再次價量配合出現在該榜, 有短線套利價值。
(5)在交易日偏早時間進入該榜并表現穩定的個股有連續潛力, 在交易日偏晚時間進入該榜的個股連續潛力一般(剔除突發事件影響)。
(6)長時間不活躍的低位股第一次進入該榜, 說明該股有新莊介入的可能。
(7)在K線連續上漲到高位后進入到該榜, 應小心莊家隨時可能出貨。
看了文章內容,各位朋友大概可以搞清楚漲幅榜排名的分析與運用選股了吧!超跌選股公式早已在上述文章為大伙兒開展了敘述,堅信諸位在看了以后應該可以立刻搞清楚哦。
查看更多選股技巧內容 >>

日線選股芻議選股技巧如何在漲幅榜中精選大牛股









