股票相關知識概述股票中的一些基本名詞(新手必看)
發布時間:2020-01-09 13:36:02 瀏覽:357次 收藏:21次 評論:8條
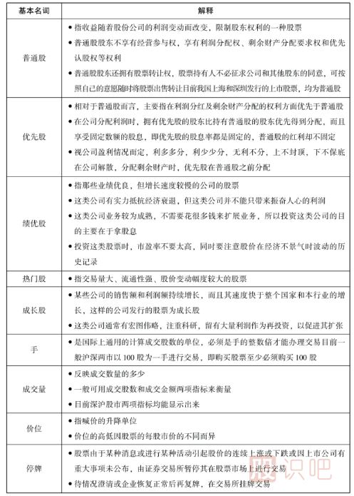
要想做好股票, 必須掌握的股市基本名詞, 如表1-1所示。
表1-1 基本名詞解釋一覽表
看了文章內容,各位朋友大概可以搞清楚股票中的一些基本名詞-股票相關知識概述股票中的一些基本名詞-(新手必看)股票入門知識(新手必看)股票入門知識了吧!股票相關知識早已在上述文章為大伙兒作出了解讀,堅信諸位看了以后應該可以弄懂哦。
網友評論
- 評論
8人參與評論
-
最新評論
評論時間: 股友
最近看到很多人被虛擬盤騙了,年底大家還是小心了,還是實盤靠譜
評論時間: 塞外書生
有肉的 不錯
評論時間: 老馬掘金
呵呵,這個不知道, 一般的短一點的回調休整,是3-5天;長一點的6-9天;
評論時間: 股股順
近期買股,多選擇橫盤震蕩的股票,這樣的形態即使股票大盤下跌股票下跌也是有限的,股票指數上行,股票會加
評論時間: 華金投顧杜江
作手兄!很想安慰你,加油!很多時候我們比拼的是自愈能力。一方面從失利的陰影走出來,一方面更加完善自己的系
評論時間: 騎牛勇士
小美翻車,是因為很多人抄作業。其實小美波段好了還是要有肉吃的。這就是節奏。比如你昨天出石油就是目的很明確,就是抄短。抄完該回哪回哪
評論時間: 妖股刺客
躲過調整,繼續逆市吃大肉昨日提醒大家行情已經進入頂部巨震區域,今天大盤開始回落,在這一階段,散戶一開始并不會認可行情的見頂,當看見指
評論時間: 股贏網
大機會!美伊沖突升級,股票指數順勢調整,這支股票隔日7%+
查看更多股票知識內容 >>

接下來由股票相關知識來詳解股票中的一些基本名詞-(新手必看)















